更新时间:2023-11-23 13:26点击:
(原标题:重庆高楼着火小区消防通道仍被占:150米停30辆车 通道只剩2.8米宽)
2020年1月1日17时许,重庆市渝北区加州花园小区A4幢发生火灾,火灾该楼第2层(共30层)一居民房阳台起火,火苗成立体状燃烧,引燃外墙保温层及雨棚,蔓延至第30层阳台并窜至部分居民房屋内。
1月2日,多位现场群众向记者证实,事发时多辆私家车停靠在消防通道,导致消防车进小区受阻。当时,现场群众纷纷打电话给私家车车主,让他们挪车。车主未到现场的私家车辆,则被数十位群众掀翻至路边,一段视频显示,一辆白色车辆被掀翻。
1月2日及3日,大众网·海报新闻记者在事发小区看到,小区北入口的消防通道仍然停满了私家车。3日上午11点左右,记者看到150米左右的消防通道上停靠了大约30辆车,尽管地面上有黄标“消防通道严禁占用”。

记者注意到,在这个消防通道上,部分路段两侧皆有车辆,导致消防通道宽度只有大约2.8米。而根据《建筑设计防火规范》,消防车道的净宽度和净空高度均不应小于4m。

根据《中华人民共和国消防法》规定,任何单位、个人不得占用、堵塞、封闭消防车通道,若有违反依照《中华人民共和国消防法》第六十条第一款、第二款的规定,对单位责令改正,处五千元以上五万元以下罚款;对个人,处警告或者五百元以下罚款处罚;经责令改正拒不改正的,可以采取强制拆除、清除、拖离等代履行措施强制执行,所需费用由违法行为人承担。

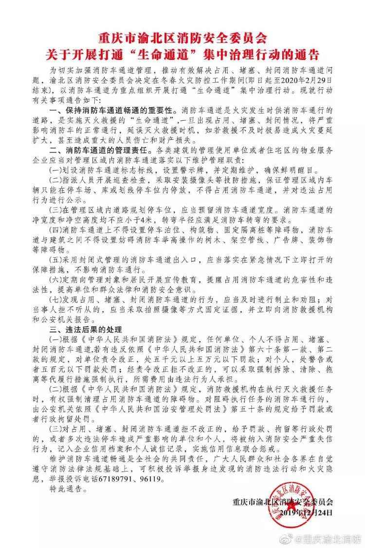
值得注意的是,此次火灾前大约一周,重庆市渝北区消防安全委员会曾发布《关于开展打通“生命通道”集中治理行动的通告》,为切实加强消防车通道管理,推动有效解决占用、堵塞、封闭消防车通道问题,渝北区消防安全委员会决定在冬春火灾防控工作期间(即日起至2020年2月29日结束),以消防车通道为重点组织开展打通“生命通道”集中治理行动。各类建筑的管理使用单位或者住宅区的物业服务企业应当对管理区域内消防车通道落实七项维护管理职责。

其中一项是,指派人员开展巡查检查,采取安装摄像头等技防措施,保证管理区域内车辆只能在停车场、库或划线停车位内停放,不得占用消防车通道,并对违法占用行为进行公示。